官方微信
微信公众号
科研进展| 上兽研动物抗感染和微生物耐药团队突破:含有西洋参根须多糖的稀释液有效增强鸡新城疫冻干疫苗的免疫效果
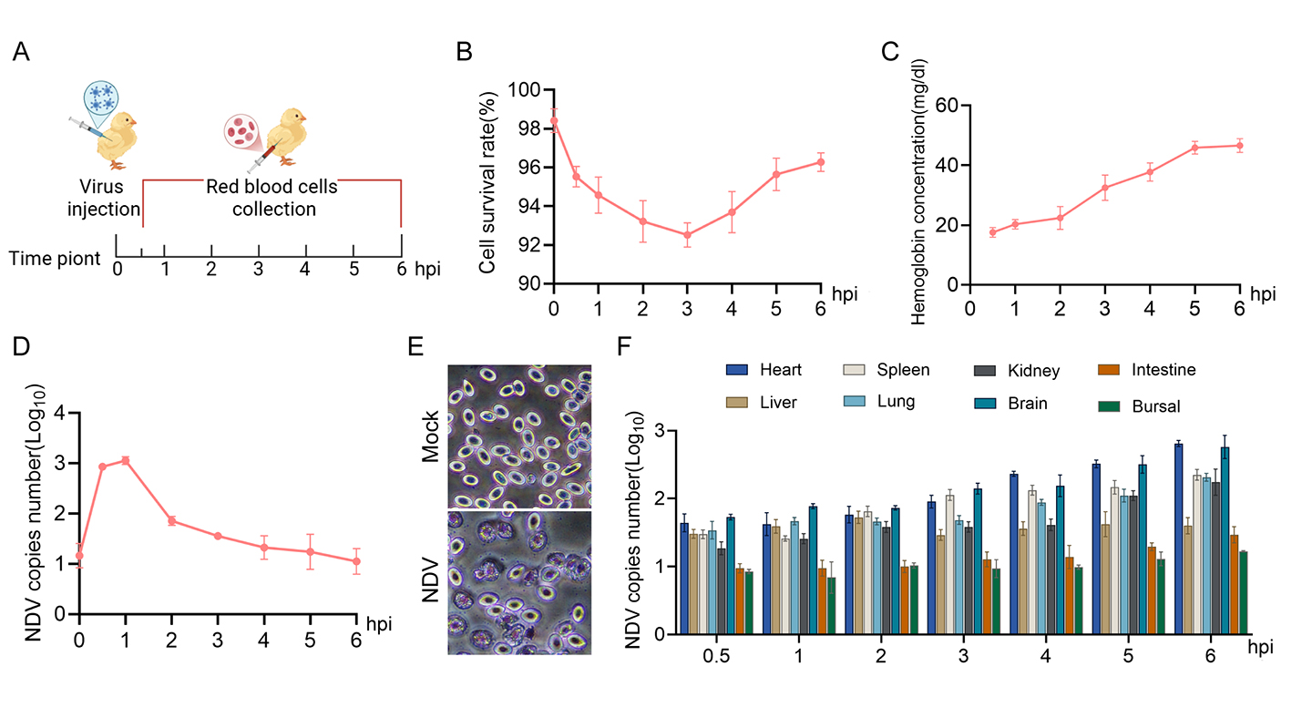
中国农业科学院上海兽医研究所动物抗感染和微生物耐药团队在兽用疫苗稀释液研究方面取得重要进展:西洋参根须多糖可作为鸡新城疫冻干疫苗的新型稀释液,显著提升了疫苗免疫效果。相关研究成果获得了国家发明专利授权...
来源:动物抗感染和微生物耐药团队
时间:2025年10月14日
  • 26
    2025.09
    党建领航聚合力,科创融合孕新芽 ——第十党支部赴山东知名企业交流访问并达成合作
    为深化产学研深度融合,促进上兽研技术创新与成果转化,9月22日至24日,上兽研第十党支部先后赴艾迪威(青岛)生物科技有限公司与烟台金海药业有限公司开展党建交流与科研合作。 团队一行实地参观了艾迪...
  • 26
    2025.09
    重温红色记忆 汲取奋进力量 ——第二党支部开展党日活动
    近日,上海兽医研究所第二党支部赴陈云纪念馆与青浦区任屯血防陈列馆开展“重温红色记忆 汲取奋进力量”主题党日活动。 在陈云纪念馆,党员们通过丰富的图文资料和生动的现场讲解,深入学习了陈云同志的光辉事迹...
  • 22
    2025.09
    感悟历史底蕴 凝聚奋进力量——第十四党支部主题党日活动
    9月19日,上海兽医研究所第十四党支部赴奉贤博物馆,开展“感悟历史底蕴 凝聚奋进力量”主题党日活动。活动将历史缅怀与文化学习相融合,引导党员在回望历史中坚守初心,在汲取文化力量中勇担使命,进一步提升了...
  • 22
    2025.09
    上兽研成功举办第八届研究生三分钟论文演讲比赛
    为全方位展现研究生学术风采,多维度提升科研素养与综合能力,进一步激发创新思维。近日,上海兽医研究所第八届“研究生三分钟论文演讲比赛”(3MT)成功举行。 比赛共有61名选手参与角逐,选手们在三分钟内...
  • 19
    2025.09
    薪火相传启新程,不忘初心再出发—— 上海兽医研究所2025年研究生学生会换届选举圆满完成
    为进一步推动研究生学生会组织健康发展,保障学生工作有序衔接,充分发挥学生会“服务同学、促进发展”的桥梁纽带作用,近日,上海兽医研究所2025年研究生学生会换届选举大会顺利召开并圆满完成各项议程。 大...
  • 19
    2025.09
    中国兽医药品监察所调研上兽研
    近日,中国兽医药品监察所所长黄伟忠一行到访上海兽医研究所开展座谈交流。会议由上海兽医研究所党委书记、副所长韩雪松主持,党委副书记、纪委书记王香平、副所长李泽君出席。 李泽君对黄伟忠一行的到访表示诚挚...
  • 29
    2025.08
    上兽研召开2025年度党建工作调度会暨支部工作交流会
    近日,上海兽医研究所召开2025年度党建工作调度会暨支部工作交流会。所领导班子成员、党委委员出席会议,会议由党委副书记、纪委书记王香平主持。 会上,第四党支部、第八党支部、第十党支部以及第十一党...
  • 31
    2025.07
    上兽研工会开展高温慰问活动
    入伏以来,上海持续高温酷暑,上海兽医研究所松江动物房一线职工坚守岗位,全力保障科研生产工作安全有序推进。近日,上兽研副所长张礼生带队前往动物房,实地查看工作情况并进行高温防暑慰问。 张礼生指出,动物...
  • 30
    2025.07
    融合党建资源,凝聚服务力量
    近日,上海兽医研究所第十三党支部与中国银行上海紫竹支行党支部共赴吴泾青藤党群服务中心,开展“学先进,强党建”主题党日活动。   党员们参观了党群服务中心的党建成果展示区、便民服务功能区、企业助力创...

新闻资讯

了解更多